About Me

Detail-oriented Computer Engineering graduate from Penn State. With experience in problem-solving and working as part of a team to accomplish a singular goal. Hardworking and ready to innovate and provide creative outlooks on the tasks given.

  • January 2026 - Present
    Foot Locker, Systems Engineer
  • June 2026 - January 2026
    Aldin Transportation, Hardware and IT Specialist
  • May 2023 - August 2023
    Penn State Electrical Engineering Lab, Lab Technician
  • June 2019 - August 2020
    Pierson Computing and Connections, Warehouse Technician
  • The Pennsylvania State University, College of Engineering
    Bachelor of Science in Engineering: Computer Engineering

My Skills

Laboratory

Multimeter

Oscilloscope

Function generator

Soldering

Powertools

LabVIEW

Circuit Design

Technical

Java

C++

Python

HTML

MATLAB

PLC Next

GitHub

KiCad

Solidworks

Interests

Lidar

Embedded Systems

Automation

Optimization

Circuitry

Soccer

My Projects

S3DTT Capstone Project

Physcial and cognitive therapy device that helps people with injuries recover using technology and a new spin on tic-tac-toe.

see more

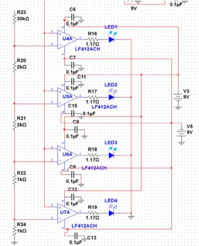
Karaoke Machine

Karaoke Machine built completely by me! The Machine has all the functionalities of a basic karaoke machine, is powered by two 9V batteries, and can hook up to any speakers or headphones.

see more

Custom Memory Allocator

Custom built heap allocator that has malloc, realloc, and free functionalities. Using pointer arithmetic and bit manipulation, this complicated program can handle user requests with no issues!

see more

Contact Me

romisesams@gmail.com

(717) 343-2834